SGM2049C 是一款高精度、低噪聲、低壓差的線性穩壓器。它能夠提供 2A 輸出電流,典型壓差僅為 80mV。工作輸入電壓范圍為 1.1V 至 7V(有 BIAS)和 1.4V 至 7V(無 BIAS)。SGM2049C 的輸出電壓可通過引腳選擇設置為 0.8V 至 3.95V,也可通過外部電阻分壓器調節為 0.8V 至 5.2V。
其他功能包括邏輯控制關斷模式、短路電流限制和熱關斷保護。SGM2049C 具有自動放電功能,可在禁用狀態下對 VOUT 快速放電。
SGM2049C 適用于需要高精度、低噪聲和大電流電源的應用,如模數轉換器 (ADC)、數模轉換器 (DAC) 和射頻元件。
SGM2049C 具有極高的精度、遙感和軟啟動功能,可降低浪涌電流,確保為 FPGA、DSP 和 ASIC 等數字負載供電時實現最佳系統性能。
SGM2049C 采用符合環保理念的 TQFN-3.5×3.5-20L 和 TQFN-5×5-20L 綠色封裝,工作溫度范圍為 -40℃ 至 +125℃。

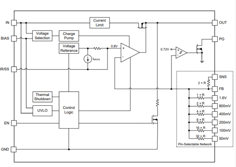
圖 1 SGM2049C 功能框圖
關于圣邦微電子
SG Micro Corp
圣邦微電子(北京)股份有限公司(股票代碼 300661)專注于高性能、高品質模擬集成電路的研發和銷售。產品覆蓋信號鏈和電源管理兩大領域,擁有 30 大類 4600 余款可供銷售型號,全部自主研發,廣泛應用于工業控制、汽車電子、通信設備、消費類電子和醫療儀器等領域,以及物聯網、新能源和人工智能等新興市場。
