川土微電子CA-IS1311 1GΩ輸入阻抗、支持-0.1V到2V線性輸入、5kVRMS 用于電壓檢測的隔離式運放新品發布!
01產品概述
CA-IS1311器件是為電壓檢測而優化的高精度隔離式運放。低的失調和增益誤差以及相關溫漂能夠在–40°C到125°C的溫度范圍內保持測量的精度。
CA-IS1311器件采用二氧化硅(SiO2)作為隔離層,支持符合UL1577認證的高達5kVRMS的電氣隔離。該技術將高低壓域分開從而防止低壓器件被損壞,同時提供低輻射和高磁場抗擾度。高共模瞬態抗擾度(CMTI)意味著CA-IS1311器件在隔離層之間正確地傳遞信號,適合要求高壓、大功率開關的工業電機控制和驅動應用場合。器件內部高邊電源丟失檢測或者欠壓鎖定(UVLO)功能有助于故障診斷和系統安全。
02產品特性
? 輸入電壓范圍:–0.1V到2V
? 高輸入阻抗:1GΩ(典型值)
? 固定初始增益:1
? 低輸入失調和溫漂:
25°C時±1.5mV(最大值),±15μV/°C(最大值)
? 低增益誤差和溫漂:
25°C時±0.3%(最大值),±40ppm/°C(最大值)
? 高邊和低邊均支持3.3V和5V供電電壓
? 寬工作溫度范圍:–40°C到125°C
? 額定工作電壓下使用壽命大于40年
03典型應用
? 工業電機控制與驅動
? 隔離式開關電源
? 不間斷電源
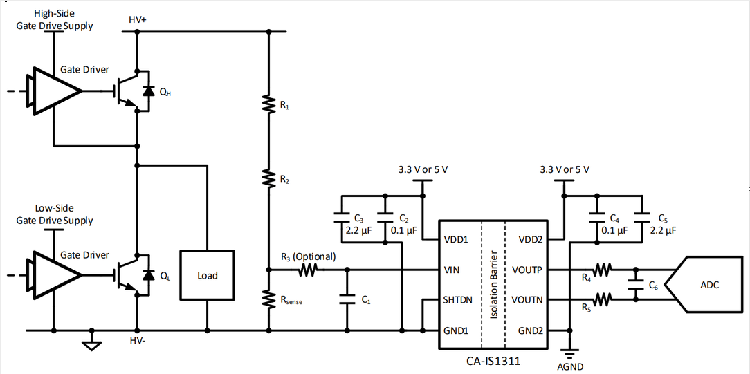
04應用框圖

